Cache Download > Self embedded language interpreter foobar2000-like
> draft This article explains how Cache Download self-made-language interpreter works

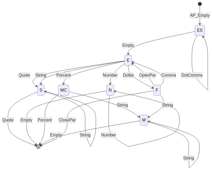
stateDiagram-v2
- ] --> ES : AP_Empty
ES --> ES : DotComma
ES --> E : Empty
E --> S : Quote
E --> N : Number
E --> MC : Porcent
E --> F : Dollar
E --> S : String
S --> S : String
- ] : Quote
N --> N : Number
- ] : Empty
MC --> M : String
- ] : Porcent
M --> M : String
- ] : Empty
F --> E : OpenPar
F --> E : Comma
F --> M : String
- ] : ClosePar